公司資料
酒店物業
財務資料
公佈,新聞發佈,
公告,通函及
代表委任表格
企業管治
簡介
架構
董事
職位空缺
聯絡我們
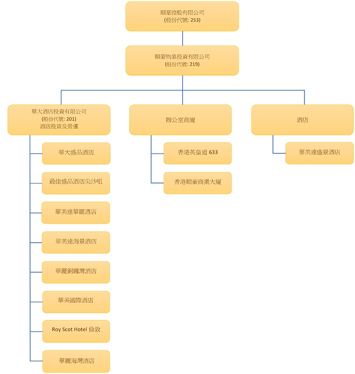
架構