Company
Information
Hotel
Properties
Finanical
Information
Announcements, Press Release, Notices, Circular & Form of Proxy
Corporate
Governance
Profile
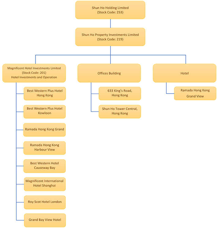
Organisation
Directors
Careers
Contact Us
Organisation